数据结构-02-线性表

本博文基于C语言数据结构定义时间、空间复杂度,补充等差数列、累加和数列、等比数列等数学基础。解释顺序表、链表的增删改查与效率提升思路。

代码:点击查阅

定义

由n(n>=0)个数据特性相同的元素构成的有限序列。

长度定义:线性表中元素个数定义为长度,n=0时称空表

非空线性表特性:

  • 存在唯一一个“第一个”数据元素
  • 存在唯一一个“最后一个”数据元素
  • 除第一个元素外,每个元素只有一个前驱
  • 除最后一个元素外,每个元素只有一个后继

顺序表

用一组连续的内存单元依次存储线性表各个元素,逻辑上相邻的元素在物理存储空间上也是连续的。

算法的目的也仅仅是针对某种数据结构高效的增删改查

存储结构

1
2
3
4
5
6
7
8
9
10
11
12
13
#define MAXSIZE = 100;
typedef int ElemType; //便于后续移植更改

typedef struct{
ElemType data[MAXSIZE];
int length;
}SeqList;

//顺序表初始化
void initList(SeqList *L)
{
L->length = 0;
}

添加元素

可以将length作为数组索引。

1
2
3
4
5
6
7
8
9
10
11
int appendElem(SeqList *L, ElemType e)
{
if(L->length >= MAXSIZE)
{
printf("顺序表已满\n");
return 0;
}
L->data[L->length] = e;
L->length ++;
return 1;
}

遍历元素

1
2
3
4
5
6
7
void listElem(SeqList *L)
{
for(int i = 0; i< L->length ; i++)
{
printf("%d",L->data[0]);
}
}

插入元素

顺序表插入数据需要移动目标位置处后的所有元素。

1
2
3
4
5
6
7
8
9
10
11
12
13
14
15
16
17
18
19
20
21
22
23
int insertElem(SeqList *L,int pos, ElemType *e)
{
if( L->length >= MAXSIZE)
{
return 0; //表满
}

if(pos < 1 || pos > MAXSIZE)
{
return 0; //插入位置出错
}

if(pos <= L->length)
{
for(int i= L->length - 1; i>= pos - 1; i--)
{
L->data[i+1] = L->data[i];
}
L->data[pos - 1] = *e;
L->length ++;
}
return 1;
}

删除元素

顺序表删除数据需要移动目标位置处后的所以元素,但是最后的元素不需清0。因为length-1之后,已经不会再访问该值。

1
2
3
4
5
6
7
8
9
10
11
12
13
14
15
16
17
18
19
20
21
22
23
int deleteElem(SeqList *L,int pos, ElemType *e)
{
if(0 == L->length)
{
return 0; //空表
}

if( pos < 0 || pos > MAXSIZE)
{
return 0; //位置错误
}

*e = L->data[pos-1];
if(pos < L->length)
{
for(int i=pos; i< L->length; i++)
{
L->data[i-1] = L->data[i];
}
}
L->length--;
return 1;
}

查找元素

1
2
3
4
5
6
7
8
9
10
11
12
13
14
15
16
int findElem(SeqList *L,ElemType e)
{
if( 0 == L->length)
{
return 0;
}

for(int i=0; i<L->length; i++)
{
if(L->data[i] == e)
{
return i+1; //位置从1开始,索引从0开始
}
}
return 0;
}

动态内存

1
2
3
4
5
6
7
8
9
10
11
12
13
typedef struct{
ElemType *data; //使用指针动态管理空间
int length;
}SeqList;


SeqList *initList()
{
SeqList *L = (SeqList *)malloc(sizeof(SeqList));//结构体指针
L->data = (Elemype *)malloc(sizeof(ElemType)*MAXSIZE);//分配数组
L->length = 0;
return L;
}

链表

存储结构

一组任意的存储单元存储线性表的数据元素,可以是连续的,也可以是不连续的。

相对于顺序表,链表村粗的存储单位未必连续。

每个数据元素除去本身的信息外,还需要存储一个指示后继信息。数据元素称为数据域,后继位置称为指针域,两部分信息共同称为节点。

n个节点组成的线性序列,称为链表。

1
2
3
4
5
6
typedef int ElemType;

typedef struct node{
ElemType data;
struct node *next; //下一个节点地址
}Node;

单链表

初始化

单链表初始化,即初始化一个头节点。后续的节点则不断插入

1
2
3
4
5
6
7
Node *initList()
{
Node *head = (Node *)malloc(sizeof(Node));
head->data = 0;
head->next = NULL;
return head;
}

插入元素

  • 头插法:每次把数据插入在头节点之后

    image can't load. 头插链表

    该方法需要先将新节点链向下一个节点,再将头节点链向新节点。

    1
    2
    3
    4
    5
    6
    7
    int insertHead(Node *L, ElemType e)
    {
    Node *p = (Node *)malloc(sizeof(Node));
    p->data = e;
    p->next = L->next;
    L->next = p;
    }
  • 尾插法

    尾插法即插入在尾部,隐藏首先需要获取尾部节点。

    image can't load. 尾插链表
    1
    2
    3
    4
    5
    6
    7
    8
    9
    10
    11
    12
    13
    14
    15
    16
    17
    18
    19
    Node *getTail(Node *L)
    {
    Node *p = L;
    while(p->next != NULL)
    {
    p = p->next;
    }
    return p;
    }

    //在参数节点后插入新节点,并返回新的尾节点
    Node *insertTail(Node *tail, ElemType e)
    {
    Node *p = (Node *)malloc(sizeof(Node));
    p->data = e;
    tail->next = p;
    p->next = NULL;
    return p;
    }
  • 任意位置插入

    image can't load. 任意位置插入
    1
    2
    3
    4
    5
    6
    7
    8
    9
    10
    11
    12
    13
    14
    15
    16
    17
    18
    19
    20
    int insertNode(Node *L, int pos,ElemType e)
    {
    Node *p = L;
    int i = 0;
    for(i = 0; i < pos-1; i++)
    {
    p= p->next;
    if(p == NULL) //链表长度不足
    {
    //此处可以做一些其他操作,比如直接插在尾部
    return 0;
    }
    }

    Node *new = (Node*)malloc(sizeof(Node));
    new->data = e;
    new->next = p->next;
    p->next = new;
    return 1;
    }
  • 遍历

    链表遍历不需要知道节点个数,而是以节点是否为NULL为条件。

    1
    2
    3
    4
    5
    6
    7
    8
    9
    void listNode(Node *L)
    {
    Node *p = L->next;
    while(p != NULL)
    {
    printf("%d\n",p->data);
    p = p->next;
    }
    }

删除元素

对于链表,需要找到待删除的节点位置,随后释放内存空间,防止造成内存泄漏。

但在节点删除时,需要注意最后一个节点不能被删除,p->next为空代表链表结束。

image can't load. 删除节点
1
2
3
4
5
6
7
8
9
10
11
12
13
14
15
16
17
18
19
20
21
22
23
24
25
26
27
28
int deleteNode(Node* L,int pos)
{
Node *p = L; //头节点,从头节点之后的节点才称为第一个,第二个
int i = 0;
//p指向待删除节点的前驱
while(i<pos - 1)
{
p = p->next;
i++;
if(NULL == p)
{
return 0;
}
}

//p->next待删除节点为NULL
if(NULL == p->next)
{
printf("位置错误\n");
return 0;
}
//q指向待删除节点
Node *q = p->next;
//删除节点的前驱指向删除节点的后继
p->next = q->next;
free(q);
return 1;
}

如果需要删除全部链表,可从前向后删除。

1
2
3
4
5
6
7
8
9
10
11
12
int deleteNodeList(Node *L)
{
Node *p = L;
Node *q = NULL;
while(p != NULL)
{
q = p->next;
free(p);
p = q;
}
L->next = NULL;
}

实际应用

例题1:查找节点

已知一个带有表头节点的单链表,节点结构为data + link。假设该链表只给出了头指针 list 。在不改变链表的前提下,请设计一个尽可能高效的算法,查找链表中倒数第 k 个位置上的结点(k 为正整数)。若查找成功,算法输出该节点的 data 域的值,并返回 1 ;否则,只返回 0 。要求:

  • 描述算法的基本思想;
  • 描述算法的详细实现步骤;
  • 根据设计思想和实现步骤,采用程序设计语言描述算法(使用 C 、C++、或 Java语言实现),关键之处请给出简要注释

解题思路:使用双指针(快慢指针)。即快指针走k步之后,开始同步移动fast和slow指针,当fast指向NULL节点时,slow即为目标指针。

image can't load. 快慢指针查值
1
2
3
4
5
6
7
8
9
10
11
12
13
14
15
16
17
18
19
20
21
22
int findNodeFS(Node *L, int k)
{
Node *fast = L -> next;
for(int i =0; i<k; i++)
{
fast = fast->next;
if(fast == NULL) //链表长度小于k
{
printf("error 01: list length less than k");
return 0;
}
}

Node *slow = L->next; //记录慢指针
while(fast != NULL)
{
fast = fast -> next;
slow = slow -> next;
}
printf("success: expect data is %d\n",slow->data);
return 1;
}

例题2:合并链表

假定采用带头节点的单链表保存单词,当两个单词有相同的后缀时,则可共享相同的后缀存储空间,例如,“ending”和“being”的存储映像如下图所示。

image can't load. 合并尾部结点

设 str1 和 str2 分别指向两个单词所在单链表的头节点,链表结点结构为data+next请设计一个时间上尽可能高效的算法,找出由 str1 和 str2 所指向两个链表共同后缀的起始位置(如图字符 i 所在结点的位置 p)。要求:

  • 描述算法的基本设计思想;
  • 根据设计思想,采用 C 或 C++ 或 Java 语言描述,关键之处给出注释
  • 说明你所设计算法的时间复杂度

解题思路:

已知尾部n个字符相等,则需要两个链表先对齐,即长链表后移gap个字节。随后,快慢指针同时移动,直到找到相同的data值。最后将短链表链向长链表的尾缀,并释放短链表后续的结点。

image can't load. 思路
  • 寻找相同data时,需要记录上一个节点,以便链向新节点
1
2
3
4
5
6
7
8
9
10
11
12
13
14
15
16
17
18
19
20
21
22
23
24
25
26
27
28
29
30
31
32
33
34
35
36
37
38
39
40
41
42
43
44
45
46
47
48
49
50
51
52
53
54
55
56
57
58
59
60
61
62
63
64
65
66
67
68
69
70
71
//例题2: 合并单词链表,例如being 和ending 
int vergeListWithChar(Node* list1, Node* list2)
{
//输入链表为空
if (list1 == NULL || list2 == NULL)
{
return 0;
}

int list1_len = 0;
int list2_len = 0;

//计算链表1的长度
Node* fast = list1;
while (fast != NULL)
{
fast = fast->next;
list1_len++;
}

//计算链表2的长度
fast = list2;
while (fast != NULL)
{
fast = fast->next;
list2_len++;
}

//计算链表长度,并设定快慢指针值
Node* slow = fast;
int gap = 0;
if (list1_len > list2_len)
{
fast = list1;
slow = list2;
gap = list1_len - list2_len;
}
else
{
fast = list2;
slow = list1;
gap = list2_len - list1_len;
}

//移动快指针
for (int i = 0; i < gap; i++)
{
fast = fast->next;
}

//遍历找到链表中的相同数据
Node* p = slow;
while (fast->data != slow->data)
{
p = slow;//保存相同数值的上一节点
fast = fast->next;
slow = slow->next;
}
//连接向相同值
p->next = fast;

//释放剩余节点
while (slow != NULL)
{
p = slow;
slow = slow->next;
free(p);
}

return 1;
}

例题3:过滤同值

用单链表保存 n 个整数,结点的结构为 [data][link],且|data| n(n 为正整数)。现要求设计一个时间复杂度尽可能高效的算法,对于链表中 data 的绝对值相等的节点,仅保留第一次出现的节点而删除其余绝对值相等的结点。例如,若给定单链表 head 如下:

image can't load. 操作事例

要求:

  • 给出算法的基本设计思想。
  • 使用 C 或 C++ 语言,给出单链表节点的数据类型定义。
  • 根据设计思想,采用 C 或 C++ 语言描述算法,关键之处给出注释。
  • 说明你所设计算法的时间复杂度和空间复杂度。

解题思路:空间换时间

  • 已知链表节点内的data最大值小于链表长度n,可创建长度为n(或n+1)的空间作为判断数组,当某个值出现时索引值设为1。
  • 当出现重复值时,将last_node->next指向current_node->next,以跳过重复节点。
  • 刷新current_node节点
  • 释放重复节点
image can't load. 操作事例
1
2
3
4
5
6
7
8
9
10
11
12
13
14
15
16
17
18
19
20
21
22
23
24
25
26
27
28
29
30
31
32
33
34
35
36
37
38
//例题3:删除链表中数值绝对值相同的节点,已知链表长度n
int deleteRepeatNode(Node* header, int len)
{
Node* p = header; //使用current_node更合适

if (p == NULL) return 0;

//建立一个与数组长度相符的空间作为判断数组
int* judgeArray = (int*)malloc(sizeof(int) * (len + 1));
for (int i = 0; i < len + 1; i++)
{
judgeArray[i] = 0;
}

//查找值
p = header->next;
Node* last_node = NULL; // 保存上一节点

while (p != NULL)
{
//绝对值首次出现,则标记
if (judgeArray[abs(p->data)] == 0)
{
judgeArray[abs(p->data)] = 1;
last_node = p; //保存上一个节点
p = p->next;
}
else //出现重复节点,则释放该节点
{
last_node->next = p->next; //将重复值的前移节点链向重复节点的后一个节点
Node* tmp = p; // 待释放的重复节点
p = p->next; //更新p节点,不更新上一个节点q
free(tmp); //释放当前节点
}
}
free(judgeArray);
return 1;
}

例题4:反转链表

假设有以链表结构为:头节点+其他n个节点,每个节点为data+next格式,设计算法将链表内节点顺序反转。

image can't load. 链表反转

解题思路:

  • 使用三个指针指向顺序的三个数,当third指向NULL时,表明到达链表尾部
  • 依次修改second节点的next指向,从指向下一个变为指向上一个
  • 将源链表的头节点指向最后一个second节点
1
2
3
4
5
6
7
8
9
10
11
12
13
14
15
16
17
18
19
20
21
22
23
24
25
26
27
28
29
30
31
//例题4:反转链表顺序
// @param: src - 输入初始链表
// @return: 成功返回0,异常返回其他值
int reverseList(Node* src)
{
//若链表节点数小于2(不含头节点),则退出
if (src == NULL || src->next == NULL || src->next->next == NULL)
{
return 1;
}

Node* first = NULL;
Node* second = src->next;
Node* third = src->next->next;

//third为NULL时,second指向最后一个节点
while (third != NULL)
{
second->next = first;
first = second;
second = third;
third = third->next;
}

//连接最后一个节点
second->next = first;

//更新头节点
src->next = second;
return 0;
}

例题5:删除中点

假设有以链表结构为:头节点+其他n个节点,每个节点为data+next格式,设计算法将链表内中间节点删除。

解题思路:

  • 使用快慢指针,slow每移动一个节点,fast移动两次
  • 直到fast指向NULL或者fast->next指向NULL,则slow为待删除节点的前置节点
image can't load. 删除链表中间节点
1
2
3
4
5
6
7
8
9
10
11
12
13
14
15
16
17
18
19
20
21
22
23
24
25
26
//例题5:删除链表中间节点
// @param: src - 输入初始链表
// @return: 成功返回0,异常返回其他值
int deleteMiddleNode(Node* src)
{
if (src == NULL || src->next == NULL)
{
return 1;
}

//设置快慢指针初始值
Node* slow = src;
Node* fast = src->next;

//快指针移动两个节点,直到其或者其下一个节点为NULL
while (fast != NULL && fast->next != NULL)
{
slow = slow->next;
fast = fast->next->next;
}

Node* del = slow->next;
slow->next = slow->next->next;
free(del);
return 0;
}

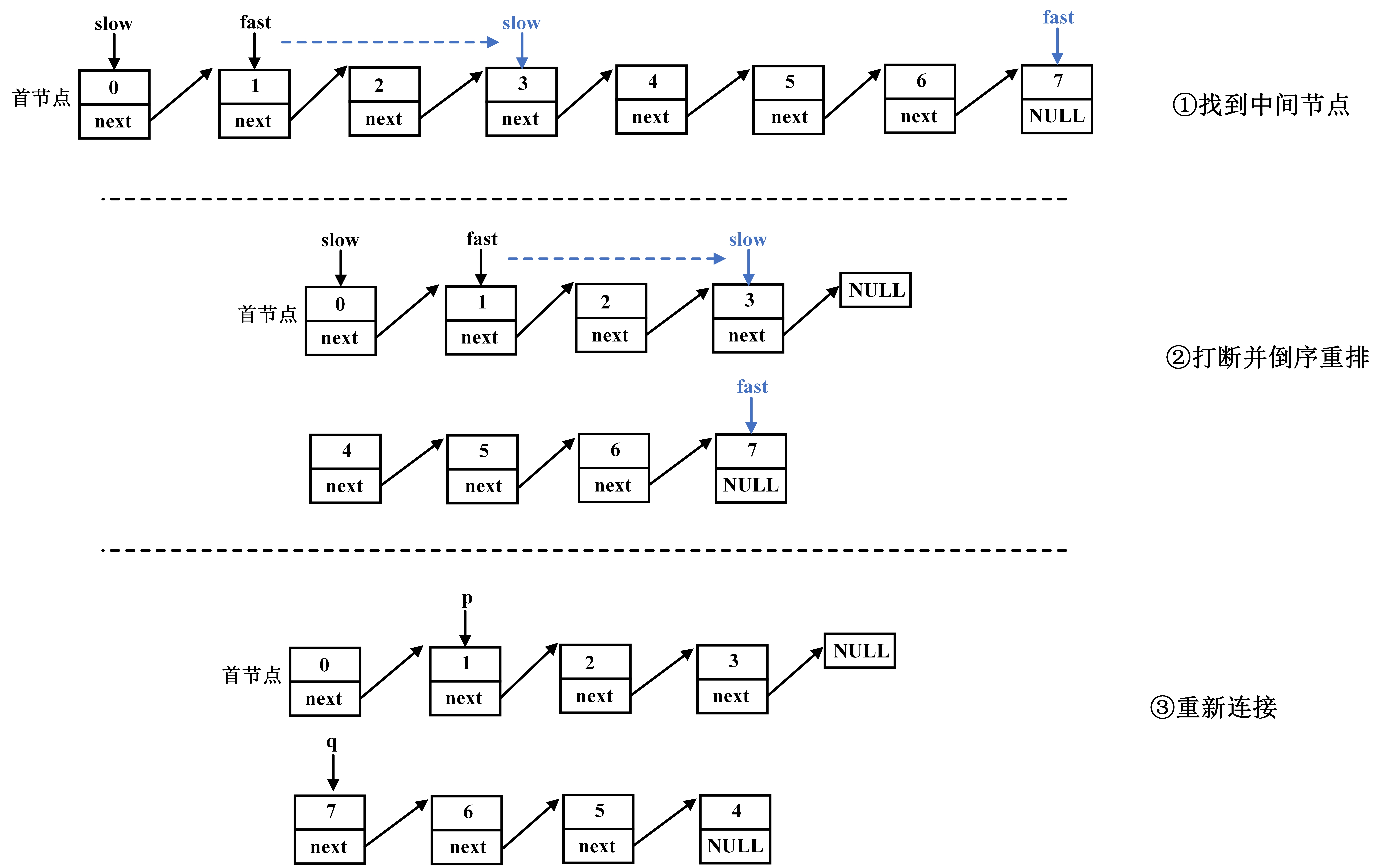
例题6:链表重排

设线性表L=(a1, a2, a3, … , an-2, an-1, an)采用带头节点的单链表保存,链表中的节点定义为data+next。

请设计一个空间复杂度为 O(1) 且时间上尽可能高效的算法,重新排列 L 中的各节点,得到线性表L’= (a1, an, a2, an-1, a3, an-2, …)。

解题思路:

  • 找到中间节点,并断开为两个链表
  • 将后半链表倒序重排
  • 两个链表交叉相连
image can't load. 链表交叉重排
1
2
3
4
5
6
7
8
9
10
11
12
13
14
15
16
17
18
19
20
21
22
23
24
25
26
27
28
29
30
31
32
33
34
35
36
37
38
39
40
41
42
43
44
45
46
47
48
49
50
51
52
53
54
55
56
57
58
59
60
61
//例题6:重排链表节点交叉相连
// @param: src - 输入初始链表
// @return: 成功返回0,异常返回其他值
int reOrderList(Node* src)
{
Node* p = src;

if (p == NULL || p->next == NULL)
{
return 1;
}

//初始化快慢指针,寻找中间节点
Node* slow = p;
Node* fast = p->next;

while (fast != NULL && fast->next != NULL)
{
slow = slow->next;
fast = fast->next->next;
}

//断开尾部链表
Node* tail_list = slow->next;
slow->next = NULL;

//重排尾部链表
Node* first = NULL;
Node* second = tail_list;
Node* third = tail_list->next;

while (third != NULL)
{
second->next = first;
first = second;
second = third;
third = third->next;
}

//后半段链表首个节点tail_list
second->next = first;
tail_list = second;

//两个链表交叉重排,直到某段的下一个节点到尾部
p = src->next;
Node* q = tail_list;

while (p->next != NULL)
{
Node* tmp = p->next;
p->next = q;
q = q->next;
p->next->next = tmp;
p = tmp;
}

//将剩余的q连接至p的尾部(q剩余部分一定包含NULL
p->next = q;

return 0;
}

而无论链表长度为奇数还是偶数,前半段的链表一定最先到达尾部NULL节点,因此只需要将new_p的next节点连接至剩余的p即可。

image can't load. 偶数长度(情况1)与偶数长度(情况2)

单向循环链表

在单链表的基础上,尾节点的next不再指向NULL,而是指向链表中任意一个节点时,就构成了闭环。

适用于单链表的printfList函数就不再适用,因为判断条件不再是cuurent_node->next == NULL。同样的,删除链表的操作也需要预先将环断开。

image can't load. 循环链表

如图列出10个节点的链表,也许在第10个节点next指向NULL,构成单向链表。也许会按照虚线所示指向某个前方节点,构成循环链表。

因此,在确定单向链表疑似存在环之后:

  1. 确定是否存在环
  2. 确定环的长度
  3. 找到环的入口(起始节点)

针对以上三个目标引申出三个问题:

  1. 如何确定存在环路?–快慢指针

    类比成小学数学的赛跑相遇问题,如果AB速度不同,则快着率先到达终点,否则一定会在途中某处相遇。因此问题就具现为快慢指针能否相遇

    image can't load. 有环终会相遇
  2. 如何确定环的长度?

    当确定存在环之后,从相遇节点起始,直至再次遇到相同节点移动的节点数

  3. 环的入口?–x+y = y+x

    当确定环的长度后,再次适用快慢指针思路,起始点先走环长度x,再同步走y个长度,一定会在入口相遇。

1
2
3
4
5
6
7
8
9
10
11
12
13
14
15
16
17
18
19
20
21
22
23
24
25
26
27
28
29
30
//例题7:判断是否是循环单链表,并且找到循环入口
// @param: src - 输入初始链表
// @return: 存在环,返回环的长度; 链表异常返回-1;链表无环返回-2
int isCycleList(Node* src)
{
if (src == NULL || src->next == NULL)
{
return -1;//源链表异常
}

Node* fast = src;
Node* slow = src;
while (fast != NULL && fast->next != NULL)/* fast与slow步进长度不同,当fast与slow有交叉时,证明存在环 */
{
fast = fast->next->next;
slow = slow->next;
if (slow == fast)
{
int siCycleLenth = 1; /* 计算链表内环的长度 */
fast = fast->next;
for (siCycleLenth = 1; fast != slow; siCycleLenth++)
{
fast = fast->next;
}
return siCycleLenth;
}
}

return -2; //未找到环
}
1
2
3
4
5
6
7
8
9
10
11
12
13
14
15
16
17
18
19
20
21
22
23
24
25
26
// @param: src - 输入初始链表
// @return: 正常,返回起始节点地址; 异常,返回NULL
Node* findStartNodeInCycle(Node* src,int cycleLenth)
{
if (src == NULL || src->next == NULL)
{
return 1;//源链表异常
}

Node* fast = src;
Node* slow = src;
/* fast指针向前便宜环个长度 */
for (int i = 0; i < cycleLenth && fast != NULL; i++)
{
fast = fast->next;
}

/* slow与fast同步移动,直到相遇 */
while (slow != fast && fast != NULL)
{
slow = slow->next;
fast = fast->next;
}

return slow;
}

如果需要释放链表,需要增加以下函数断开环:

1
2
3
4
5
6
7
8
9
10
11
//释放循环链表
Node* cutCycleList(Node* cycleStartNode)
{
Node* p = cycleStartNode;
while (p->next != cycleStartNode)
{
p = p->next;
}
p->next = NULL;
return p;
}

执行完此函数后,返回指针为最后一个节点,p->next为NULL。

双向链表

链式存储结构节点中只有一个指向后继的指针,查找节点的直接前驱,必须从表头出发,时间复杂度为O(n)。

因此为克服单向性的特点,提出双向链表,即prev和next。

image can't load. 双向链表

添加元素

  • 头插法

    相对于单链表,在处理时额外考虑链接前一个节点。

    1. 优先将下一节点的前置节点prev连接至新节点(也不是必须这么干,但逻辑关系要正确)
    2. 将新节点的next连接向头节点的下个节点
    3. 将头节点next连接至新节点
    4. 新节点prev链接至为头节点
    image can't load. 双向链表头插法
1
2
3
4
5
6
7
8
9
10
11
12
13
14
15
16
17
18
19
20
21
22
23
24
//以头插法插入节点,带值
Node* insertHeaderWithElem(Node* header, ElemType e)
{
Node* p = header;
Node* m = (Node*)malloc(sizeof(Node));
if (m == NULL)
{
return NULL;
}
m->data = e;

#if EXAMPLE >= 8 //EXAMPLE = 8 表示双向链表
/* 链接prev节点 */
if (p->next != NULL)
{
p->next->prev = m;
}
m->prev = header;
#endif

m->next = p->next;
p->next = m;
return p;
}
  • 尾插法

    尾插法只需要将新节点的prev连接至原有的尾节点,其他与单链表一致。

    image can't load. 双向链表尾插法
1
2
3
4
5
6
7
8
9
10
11
12
13
14
15
16
17
18
19
20
21
22
23
24
25
//以尾插法插入节点,带值
Node* insertTailWithElem(Node* header, ElemType e)
{
Node* p = header;
/* 找到尾节点 */
while (p->next != NULL)
{
p = p->next;
}

Node* m = (Node*)malloc(sizeof(Node));
if (m == NULL)
{
return NULL;
}

#if EXAMPLE >= 8
m->prev = p;
#endif

m->data = e;
m->next = NULL;
p->next = m;
return m;
}
  • 任意节点

    任意节点插入元素类似于头插法,只需要提前找到目标位置。

删除节点

预想删除节点,即:

  • 找到目标位置的前一个节点

  • 将待删除的节点的后继节点(非空)prev连接至前一节点

  • 释放节点

    image can't load. 双向链表删除节点
1
2
3
4
5
6
7
8
9
10
11
12
13
14
15
16
17
18
19
20
21
22
//删除指定位置的节点
Node* deleteNode(Node* L, int pos)
{
Node* p = L;
int i = 0;
for (i = 0; i < pos - 1; i++)
{
if (p->next == NULL)
{
return NULL;
}
p = p->next;
}

Node* q = p->next;
#if EXAMPLE >= 8
q->next->prev = p; /* 将下一节点的prev链接至前一节点 */
#endif
p->next = q->next;
free(q);
return L;
}

实际应用

例题1:已知头指针 h 指向一个带头节点的非空单循环链表,节点结构为data+next,其中p是尾指针,q是临时指针,要删除链表的第一个元素,正确的代码为:

  • 单向链表

常规情况下,如下代码即可完成功能:

1
2
3
q = h->next;
h->next = q->next;
free(q);
image can't load. 单向链表/非单节点自循环链表

但显然,题干为循环链表,可能出现待删除节点自循环的情况:

1
2
3
4
5
6
7
q = h->next;
h->next = q->next;
if(q == p) /* 考虑待删除节点是否是尾指针 */
{
h->next = h;
}
free(q);
image can't load. 单节点自循环链表

总结

顺序表 链表
存储空间 预先分配,可能闲置或溢出 动态分配
存储密度 1,无需额外存储表示节点逻辑关系 小于1
存取元素 随机存取,按位置时间复杂度为O(1) 顺序存取,按位置时间复杂度为O(n)
插入删除 平均移动表内一半元素,时间复杂度O(n) 确定位置时,时间复杂度O(1)
适用情况 表长变化不大,且能预估变化范围;
大多数进行随机访问,而非插入删除;
长度变化大;
经常进行插入删除;

例如常见的RTOS任务调度、TCP状态切换常用链表管理各个TCB控制块、消息缓存区,而具体的UART、CAN等消息接收区使用顺序表。

————————— End —————————

读书不觉已春深,一寸光阴一寸金。–《白鹿洞二首·其一》